
Circuit Description
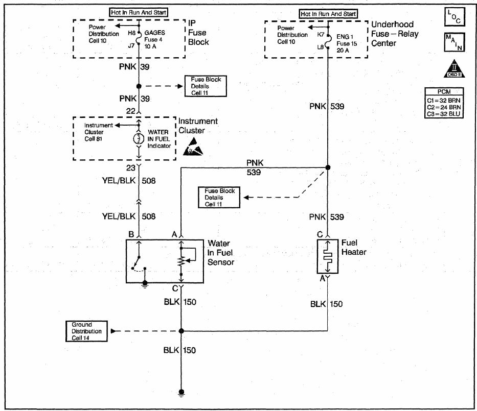
The fuel manager/filter assembly consists of the fuel heater, the water in fuel sensor and a filter. The filter contains the coalescer (the device that combines small droplets of water into larger ones) and the filter/separator.
A fuel lift pump delivers diesel fuel from the tank to the fuel filter. As fuel enters the filter, it passes first through the fuel heater. The heater contains a thermostatic switch. The switch opens or closes to turn the heater OFF or ON, depending on the temperature of the fuel.
The fuel then passes through the filter. Next the fuel flows through the water coalescer. Here the droplets of water in the fuel combine into larger drops and fall into the water reservoir in the filter. When fuel flows from the fuel manager/filter assembly to the injection pump, the fuel is clean and free of water.
The solid state water in fuel sensor supplies voltage to a probe. When the probe touches water, the module closes a switch. This completes a circuit to ground to light the water In fuel lamp.
A time delay circuit in the water in fuel module grounds the lamp briefly to test the bulb each time the system is turned ON.
The fuel heater is operated by a built-in thermostatic switch. The thermostatic switch completes the circuit for the fuel heater element when it senses a temperature below 8°C (46°F).
Test Description
2. This step checks for a fuel heater that is check ON.
3. This step checks for a thermostatic switch that completes the circuit.
